1月5日晚间,*ST爱迪公告,公司股票收盘价已连续10个交易日低于1元/股,根据相关规定,若收盘价连续20个交易日低于1元/股,公司股票将被深交所终止上市交易。
*ST爱迪曾是广受追捧的“深市珠宝第一股”。近日*ST爱迪股价连续跌停,目前仅报0.62元/股。
拉响退市警报
截至1月5日,*ST爱迪报0.62元/股,下跌4.62%,全天成交88.68万元,最新市值仅2.82亿元。近年来,*ST爱迪一路震荡下滑。近期,公司股价持续走低,于2023年12月22日起跌破1元,此后更是连续跌停。

图片来源:同花顺
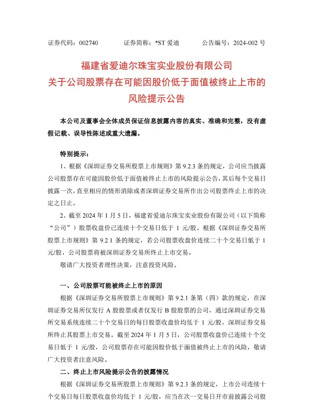
根据公告,截至1月5日,*ST爱迪股票收盘价已连续十个交易日低于1元/股。根据《深圳证券交易所股票上市规则》第9.2.1条的规定,若公司股票收盘价连续二十个交易日低于1元/股,公司股票将被深圳证券交易所终止上市交易。
对于近日股价严重异常波动,*ST爱迪公告称,目前公司无控股股东、无实际控制人。公司及公司第一大股东李勇不存在关于公司的应披露而未披露的重大事项或处于筹划阶段的重大事项,在公司股票严重异常波动期间,未出现第一大股东买卖公司股票的情形。

图片来源:公司公告
巨额资产疑遭非法侵占
*ST爱迪创始于2002年,是集珠宝首饰产品设计研发、生产加工、品牌连锁为一体的知名珠宝品牌企业,2015年12月在深交所上市,被称为“深市珠宝第一股”。
但近年来,公司深陷内斗漩涡,经营业绩连续下滑。因涉嫌信息披露违法违规,2023年7月13日,*ST爱迪被证监会立案调查。
2023年12月22日晚,*ST爱迪发布公告称,2022年度,公司因时任年审会计师事务所大华会计师事务所(特殊普通合伙)无法对公司“24704.77万元应收账款及39910.97万元的库存商品和存货跌价准备计提”事项获取充分、适当的审计证据,被出具了无法表示意见的审计报告。
*ST爱迪表示,公司在消除上述相关事项过程中自查发现,上述涉及合计约5.5亿元无法获取充分、适当的审计证据的应收账款及存货涉嫌被相关人等非法侵占、背信损害公司利益的情形,鉴于此,公司就相关情况向深圳市公安机关进行了报案。
值得注意的是,大华会计师事务所已连续4年为*ST爱迪提供年审服务。其中,近4个年度(2019年至2022年),*ST爱迪财务报表与内控意见类型均被出具了非标意见。2023年12月,*ST爱迪宣布,拟将2023年度审计机构由大华会计师事务所更换为深圳正一会计师事务所。随后,深交所向公司下发关注函。
面临财务类退市风险
除面临“一元退市”风险之外,*ST爱迪还面临财务类退市风险。根据公告,*ST爱迪2022年经审计的归母净资产为负值,2022年度财务报告被审计机构出具了无法表示意见的审计报告,公司股票交易于2023年5月5日起被实施了退市风险警示。
*ST爱迪表示,若公司2023年度经审计的归母净资产仍为负值、2023年度财务报告仍被审计机构出具无法表示意见或者被出具保留意见、否定意见,届时公司将会触及深交所有关规定的终止上市情形并存在终止上市的风险。
*ST爱迪于2023年11月底披露公告,法院尚未裁定受理申请人对公司的重整申请。若公司无法在2023年12月31日完成重整相关工作,则公司2023年度经审计的归母净资产极有可能仍为负值,2023年度财务报告极有可能仍被审计机构出具无法表示意见或者被出具保留意见、否定意见。

图片来源:公司公告
据同花顺数据,截至2023年11月20日,*ST爱迪股东总户数为1.71万户,户均持有流通股近2.42万股。
转载请注明出处华人站华人新闻,华人中文网 » *ST爱迪曾是广受追捧的“深市珠宝第一股”。近日*ST爱迪股价连续跌停,目前仅报0.62元/股
华人站华人新闻,华人中文网
